GIỚI THIỆU VỀ INTEGER

Tên Tiếng Việt: Công ty cổ phần môi giới bảo hiểm Integer
Tên Tiếng Anh: Integer Insurance Broker Joint Stock Company
Tên viết tắt: Integer., JSC
Tên giao dịch: Integer., JSC
Công ty cổ phần môi giới bảo hiểm Integer được thành lập theo giấy phép số 78/GP/KDBH do Bộ Tài chính cấp vào tháng 8 năm 2019.
Trong bối cảnh Việt Nam có chính sách mở rộng dịch vụ tư vấn/môi giới bảo hiểm đến các doanh nghiệp và nhà đầu tư. Đây là cơ hội tốt cho các doanh nghiệp, nhà đầu tư trong và ngoài nước được sử dụng và đánh giá chất lượng dịch vụ, cũng như năng lực của các nhà môi giới bảo hiểm tại Việt Nam.
Integer từng bước khẳng định vị trí của mình trên thị trường bảo hiểm Việt Nam bằng cách thiết lập các mối quan hệ mật thiết giữa thị trường bảo hiểm trong và ngoài nước, nhằm mang đến cho khách hàng sự lựa chọn dịch vụ và sản phẩm bảo hiểm tối ưu nhất. Để được kết quả bước đầu như vậy là do Integer có bộ máy điều hành và đội ngũ chuyên gia giàu kinh nghiệm trong ngành bảo hiểm, đặc biệt là các lĩnh vực như: Năng lượng, công nghiệp nặng, công nghiệp nhẹ, ngành sản xuất và dịch vụ…
Trên nguyên tắc: chuyên nghiệp, có trách nhiệm, uy tín và mang lại hiệu quả cao cho hoạt động kinh doanh của doanh nghiệp và nhà đầu tư. Chúng tôi tin rằng, khách hàng sẽ yên tâm và hài lòng khi sử dụng dịch vụ môi giới bảo hiểm của Integer.
VĂN PHÒNG TRỤ SỞ
Địa chỉ: Tầng 6, Tòa nhà Master Building số 41-43 Trần Cao Vân, Phường Xuân Hòa, Tp. Hồ Chí Minh
Điện thoại: 028 3827 3300
Fax: 028 3827 3300
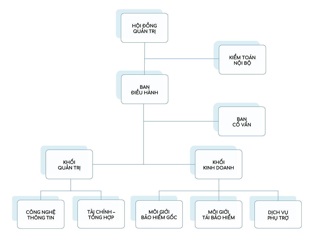
SƠ ĐỒ TỔ CHỨC

BAN LÃNH ĐẠO
Với Ban lãnh đạo là những người có chuyên môn cao và giàu kinh nghiệm trong ngành Bảo hiểm, Integer luôn hướng tới cung cấp dịch vụ chuyên nghiệp và hiệu quả nhất cho khách hàng.
Chủ tịch HĐQT & Tổng giám đốc: Bà. NGUYỄN THỊ XUÂN
Bà Nguyễn Thị Xuân từng đảm nhận nhiều vị trí quản lý cao cấp ngành Bảo hiểm tại các doanh nghiệp lớn trong nước như Phó Tổng giám đốc kiêm Giám đốc BSH Sài Gòn (Tổng công ty cổ phần bảo hiểm Sài Gòn – Hà Nội), Giám đốc MIC Sài Gòn (Tổng công ty cổ phần bảo hiểm Quân đội), Giám đốc ban Tái bảo hiểm Tổng công ty cổ phần bảo hiểm Bảo Long, Phó Tổng giám đốc PVI Bến Thành (Tổng công ty cổ phần bảo hiểm Dầu khí).
Bà Xuân tốt nghiệp Cử nhân Luật và Ngân hàng – Bảo hiểm, cùng nhiều chứng chỉ về Kế toán trưởng, quản lý, chuyên sâu nghiệp vụ tài chính, đấu thầu…
Phó Chủ tịch thường trực HĐQT & Cố vấn: Ông. NGUYỄN HÙNG DŨNG
Ông Nguyễn Hùng Dũng có hơn 30 năm công tác ở nhiều vị trí trong lĩnh vực dầu khí, từng đảm nhiệm Trưởng phòng Kế hoạch đầu tư, Phó Tổng giám đốc, Tổng giám đốc Tổng Công ty Cổ phần Dịch vụ Kỹ thuật Dầu khí Việt Nam (PTSC), Phó Tổng giám đốc Tập đoàn Dầu khí Quốc gia Việt Nam. Ông cũng nhận được nhiều danh hiệu như Huân chương Lao động hạng II, Anh hùng lao động, Bằng khen của Thủ tướng Chính phủ, Bộ công thương.
Ông Dũng tốt nghiệp Tiến sỹ ngành Tin học tại Viện nghiên cứu Khoa học thực nghiệm Điện tử và Trang thiết bị điện (Nga), Cử nhân Kinh tế tại Đại học Kinh tế quốc dân và Kỹ sư Điều khiển tàu biển tại Đại học Hàng hải.
Thành viên HĐQT: Bà. TRẦN THỊ THỦY
Bà Trần Thị Thủy có chuyên môn sâu rộng trong lĩnh vực tài chính ngân hàng, từng giữ chức Kế toán trưởng Matec Co., (Công ty TNHH MTV Máy xây dựng MATEC), Phó Ban Đầu tư PVFC (Tổng Công ty Tài chính Cổ phần Dầu khí), Phó Giám đốc PVFC Thăng Long, Phó Tổng giám đốc PVFC Invest, Giám đốc – Thành viên HĐQT chuyên trách PVCB Capital.
Bà Thủy tốt nghiệp Thạc sĩ Quản trị kinh doanh tại Đại học Kinh tế quốc dân.
Phó Tổng giám đốc: Bà. DƯƠNG THỊ VÂN
Bà Dương Thị Vân có gần 20 năm kinh nghiệm hoạt động chuyên nghiệp trong lĩnh vực Bảo hiểm, từng là Giám đốc – Phó Giám đốc Ban Tái bảo hiểm, Giám đốc Ban Quản lý nghiệp vụ, Phó Giám đốc Ban Bảo hiểm năng lượng tại Tổng Công ty Bảo hiểm Dầu khí (PVI).
Bà Vân tốt nghiệp Thạc sĩ Khoa học thông tin tại Đại học Simmons (USA), Thạc sĩ Thông tin thư viện ở Đại học Văn hóa Kharcov (Ukraine) và Cử nhân Ngân hàng tài chính tại Đại học kinh tế quốc dân Hà Nội. Bà cũng có nhiều chứng chỉ về Đào tạo về bảo hiểm, Đào tạo chuyên ngành bảo hiểm dầu khí, Đào tạo nâng cao về thực hành bảo hiểm hàng hải, Đào tạo về bảo hiểm thân tàu và hàng hóa, Chứng chỉ Kinh tế và quản trị rủi ro trong hoạt động dầu khí…
BAN CỐ VẤN
Bà. DƯƠNG THỊ NGỌC PHƯƠNG
Bà Dương Thị Ngọc Phương có 18 năm kinh nghiệm hoạt động trong môi trường môi giới bảo hiểm quốc tế với chuyên môn về các rủi ro đặc biệt như điện, dầu khí, hàng không.., từng là Giám đốc quản lý rủi ro đặc biệt của Công ty môi giới bảo hiểm Gras Savoye Willis Việt Nam, Phó Chủ tịch Tập đoàn Môi giới bảo hiểm quốc tế Marsh, Phó Tổng giám đốc Marsh Việt Nam.
Bà Phương tốt nghiệp Cử nhân Quản trị kinh doanh tại Đại học kinh tế.
Ông. ĐOÀN MINH PHỤNG
Ông Đoàn Minh Phụng có trình độ cao và giàu kinh nghiệm giảng dạy chuyên ngành Bảo hiểm, từng là Giảng viên Bộ môn Bảo hiểm tại Đại học Tài chính Kế toán Hà Nội, Phó – Trưởng bộ môn, Phó – Trưởng khoa Ngân hàng – Bảo hiểm tại Học viện Tài chính. Ông cũng là Chuyên gia của Hiệp Hội Bảo hiểm Việt Nam (IAV), Trọng tài viên tại Trung tâm trọng tài Quốc tế Việt Nam (VIAC), Thành viên ban biên tập sửa đổi bổ sung Luật kinh doanh bảo hiểm. Ông Phụng có nhiều công trình khoa học được công bố như Giáo trình Bảo hiểm phi nhân thọ, Chuyên khảo Phân tích các điều khoản bảo hiểm hàng hóa của Hiệp hội bảo hiểm London, đề tài nghiên cứu và và bài báo khoa học khác.
Ông Phụng tốt nghiệp Tiến sỹ chuyên ngành Tài chính – Ngân hàng và Thạc sỹ Tài chính – Tín dụng tại Học viện Tài chính, Cử nhân Tài chính – Tín dụng tại Đại học Tài chính Kế toán Hà Nội, tham gia Dự án ASSUR đào tạo giảng viên bảo hiểm tại Liên đoàn các công ty bảo hiểm Pháp, Đào tạo bảo hiểm chuyên nghiệp tại Trường bảo hiểm quốc gia Pháp (ENASS).
Ông. ĐỖ VĂN KIỂU
Ông Đỗ Văn Kiểu có gần 40 năm công tác trong Cơ quan quản lý nhà nước, từng đảm nhiệm vị trí Phó trưởng phòng Thanh tra Kinh tế tỉnh, Phó chánh thanh tra Cục Quản lý giám sát bảo hiểm – Bộ Tài chính.
Ông Kiểu tốt nghiệp Cử nhân Kinh tế tại Đại học Kinh tế quốc dân và Cử nhân Luật tại Đại học Tài chính Kế toán Hà Nội.
Ông. HÀ VŨ HIỂN
Ông Hà Vũ Hiển có gần 40 năm công tác trong lĩnh vực bảo hiểm phi nhân thọ, từng đảm nhiệm vị trí Phó trưởng phòng Bảo hiểm Cháy & Kỹ thuật và Trưởng phòng Bảo hiểm Dầu khí & Hàng không tại Tổng công ty Bảo hiểm Việt Nam, Phó tổng giám đốc Công ty Bảo hiểm Bảo Việt – Tokio Marine, Trợ lý cao cấp Ban Tổng giám đốc Công ty Bảo hiểm Bảo Việt, Cộng tác viên giảng dạy thuộc Cục Quản lý giám sát bảo hiểm – Bộ Tài chính.
Ông Hiển tốt nghiệp Kỹ sư Cơ khí tại Đại học Giao thông vận tải Hà Nội và Cử nhân Ngoại ngữ Anh tại Đại học Sư phạm, cùng nhiều chứng chỉ nghề được cấp bởi Bộ Tài chính và các tổ chức trong ngoài nước khác.
NHẬN DIỆN THƯƠNG HIỆU
Tên Công ty INTEGER nghĩa là quang minh, chính trực, thể hiện giá trị cốt lõi của Công ty là đảm bảo đúng quy trình pháp luật, dịch vụ hiệu quả, tính chuyên nghiệp cao và minh bạch trong mọi nghiệp vụ của Integer.

Logo này là biểu tượng chung và duy nhất của Công ty, được sử dụng trong các hoạt động kinh tế, chính trị, xã hội của Công ty nhằm nâng cao khả năng nhận biết, khẳng định tính thống nhất và uy tín thương hiệu Integer.
Logo là chữ ib (Integer Broker) được thể hiện bằng 3 khối dọc mang tính năng động và liên kết, tượng trưng cho sự hợp tác chặt chẽ giữa 3 bên Nhà phát hành bảo hiểm – Công ty môi giới bảo hiểm Integer – Khách hàng mua bảo hiểm.

Logo sử dụng màu chủ đạo là màu nâu và màu cam. Màu nâu biểu trưng cho sự vững vàng, chắc chắn và đáng tin cậy. Màu cam toát lên sức mạnh, sự phấn chấn và năng lượng tích cực.

Tên thương hiệu INTEGER sử dụng kiểu chữ không chân, nét chữ dày thể hiện sự hiện đại và chắc chắn. Tông màu xanh dương đậm thể hiện tri thức và mang tính chuyên nghiệp cao.
Slogan “THINK RIGHT. DO RIGHT” mang ý nghĩa phải suy nghĩ đúng để có những quyết sách đúng, hành động đúng. Sự nhất quán từ suy nghĩ đến hành động đòi hỏi sự nỗ lực, cố gắng không chỉ của cá nhân, tập thể mà còn của toàn xã hội. Integer cam kết mang đến những trải nghiệm dịch vụ bảo hiểm toàn diện, hiệu quả, không chỉ đối với khách hàng, mà còn đến các công ty bảo hiểm.
GIÁ TRỊ CỐT LÕI
Sứ mệnh
Integer cung cấp dịch vụ môi giới, tư vấn pháp lý về bảo hiểm và dịch vụ phụ trợ chuyên nghiệp, hiệu quả, lấy TÂM – TÍN làm kim chỉ nam hoạt động, lấy sự AN TÂM, TIN CẬY của khách hàng làm đích đến.
Tầm nhìn
Trong vòng 3-5 năm sau khi thành lập, Integer sẽ trở thành một trong những công ty môi giới bảo hiểm hàng đầu trên thị trường Việt Nam và có vị thế cạnh tranh trong khu vực.
Phương châm hoạt động
• Khách hàng là trung tâm: Sự hài lòng của khách hàng là mục tiêu hướng tới, cũng như là phương châm hành động của chúng tôi. Chúng tôi luôn có mặt ở nơi khách hàng cần, vào bất kỳ thời gian nào.
• Chuyên nghiệp và uy tín: Chúng tôi xây dựng quy trình hoạt động dễ thực hiện, với đội ngũ nhân sự trình độ cao, giàu kinh nghiệm, uy tín trên thị trường bảo hiểm trong và ngoài nước.
• Độc lập trong hoạt động: Chúng tôi độc lập trong quá trình tìm kiếm thông tin trên thị trường, tìm kiếm nhà cung cấp, lựa chọn và đưa ra giải pháp tối ưu nhất cho khách hàng.
• Hệ thống bảo mật thông tin cao: Chúng tôi đầu tư cho hệ thống bảo mật cao trong quản trị công ty, đảm bảo mọi thông tin được chia sẻ, cung cấp từ khách hàng, tới khách hàng an toàn tuyệt đối.
• Dễ dàng tiếp cận: Khách hàng dễ dàng tiếp cận với chúng tôi trực tiếp hay gián tiếp, để lấy thông tin thị trường, được tư vấn miễn phí hoặc các dịch vụ khác thông qua email, điện thoại hay website.
• Cung cấp sản phẩm phù hợp: Với chúng tôi, khách hàng dễ dàng hiểu rõ về sản phẩm bảo hiểm mình sử dụng, hiểu sự phù hợp giữa giá mua và sản phẩm, từ đó chủ động trong sử dụng các nguồn lực hiện có để yên tâm điều hành hoạt động sản xuất kinh doanh.





